首页
关于我们
企业简介
企业文化
交流合作
科技创新
荣誉资质
taptap国际服官网下载
业务范围
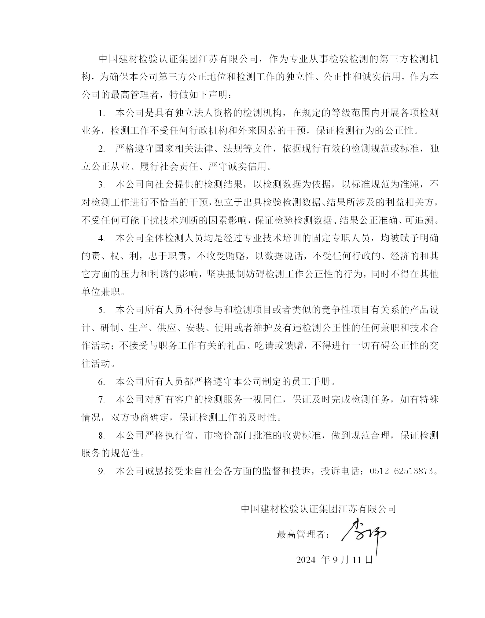
机构声明
taptap点点官方网址
taptap点点亚洲体育
党的建设
纪检监察
职工之家
员工风采
新闻中心
taptap点点登录APP
通知公告
行业资讯
服务指南
服务手册
检测流程
收费标准
下载中心
点点app安装下载
taptap点点官网
市政道路
桥梁隧道
taptap点点官网登录入口
机场工程
结构鉴定
联系我们
联系我们
人才招聘
投诉与建议
taptap国际服官网下载 · SERVICES
taptap国际服官网下载 · SERVICES
业务范围
机构声明
taptap点点官方网址
您在这里:
首页
/
taptap国际服官网下载
/
机构声明
- 便捷工具 -
检测流程
服务手册
收费标准
报告查询
下载中心
相关链接
政府机构
江苏省住房和城乡建设厅
江苏省市场监督管理局
江苏省产品质量监督检验研究院
苏州市住房和城乡建设局
隶属机构
中国国检测试控股集团股份有限公司CTC
行业协会
苏州市工程质量检测行业协会
0512-62513873
苏州本部
0512-53663610
太仓分部
0516-83577887
徐州分部
0512-62513873
胜港街分部
苏州工业园区和顺路1号1号楼
苏州本部
苏州市太仓市双凤镇凤中村二组116号
太仓分部
江苏省徐州市新城区商聚路
徐州分部
苏州工业园区胜港街2号
胜港街分部
微信公众号
集团公众号
版权所有 © 2024 taptap网页版扫码
苏ICP备15020015号-1
技术支持:
苏州建站
map